POCT-药物基因多态性快速检测新方法
本文推介一类新的药物基因多态性检测仪器及试剂,可以高效、低成本、易操控地开展药物精准技术服务。
药物个体化治疗是促进合理用药的高质量技术策略,是治疗药物监测 (Therapeutic Drug Monitoring, TDM) 的核心,能够帮助药师参与精准药物治疗为医护和患者提供优质药学服务。药物个体化治疗产品主要分为仪器、试剂、耗材、生物靶向材料、信息以及软件,主要用于体内药物浓度测定、药物基因检测、个性化治疗、数据计算与分析、监测信息参考与记录、临床报告等。
本文推介一类新的药物基因多态性检测仪器及试剂,可以高效、低成本、易操控地开展药物精准技术服务。
一、检测方法
1. 机制原理
荧光原位杂交技术 利用荧光标记 DNA 探针与 DNA 靶序列,依据基因碱基严格互补配对原理进行杂交,从而对人体基因多态性进行分型检测,在适宜温度下,荧光标记探针复合物与处理后的细胞或组织中暴露的靶 DNA 序列在酶反应下按碱基互补配对原则快速杂交,若能完全配对杂交,蝎形探针打开,荧光基团与淬灭基团分离,在反应液中显色发出特定荧光,若基因靶点突变,则不能配对杂交,不发出荧光,经仪器捕获后可对靶 DNA 序列进行分析检测,根据每种基因型标记不同的荧光染料显色不同实现基因多态性靶点的特异性检测。
2. 检测构成:由核酸分子杂交仪和配套基因多态性检测试剂盒组成,检测样本包括 EDTA 抗凝全血或口腔脱落细胞。
3. 主要操作:
1)试剂溶解:根据需要检测的样本数量从试剂盒取出相应数量的检测试剂,按照 23μL /孔的体积将对应复溶剂加入到八联管中,进行涡旋混匀,使干粉溶解。
2)加样:吸取 10μL 全血加入到 250μL 样本稀释液中,震荡后静置 10 分钟,然后取 2μL 依次加入到相应八连管中。盖紧试剂管管盖,并充分涡旋混匀后,离心30s,待上机检测。
3)上机检测:打开检测仪器,将上述八连管放置在检测仪器上进行反应,并自动分析出具检测报告。
4. 临床指导:
本检测项目用于临床用药指导基因检测的基因多态性快速分型,指导临床根据个体遗传因素差异制定个性化用药方案。
二、药物基因多态性检测仪
设备名称:HG-4800H核酸分子杂交仪(械号:鲁械注准20242220844号)
本仪器是由青岛华捷生物自主研发的温度精准控制和荧光检测技术设备,属于分子 POCT 临床解决方案的一款药物基因多态性检测仪器。与相应试剂配套使用,同批同时检测 48 个样本,30-60分钟出检测结果。
设备优势:一步法 POCT 检测;核酸免提取技术;全冻干预分装试剂盒;非扩增快速荧光杂交技术,无需专业 PCR 实验室和操作人员;智能用药指导分析报告系统。
三、药物基因检测试剂
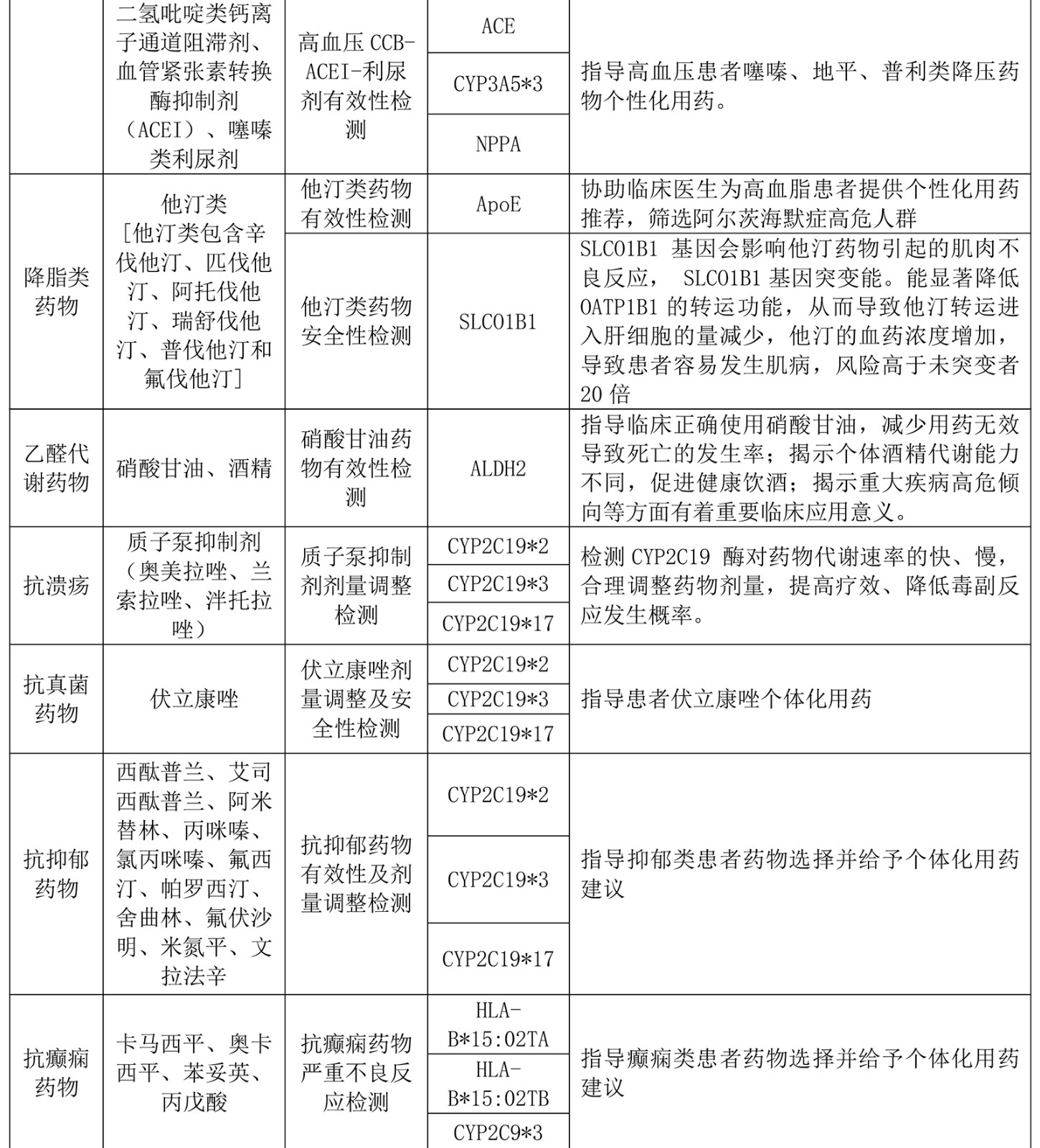
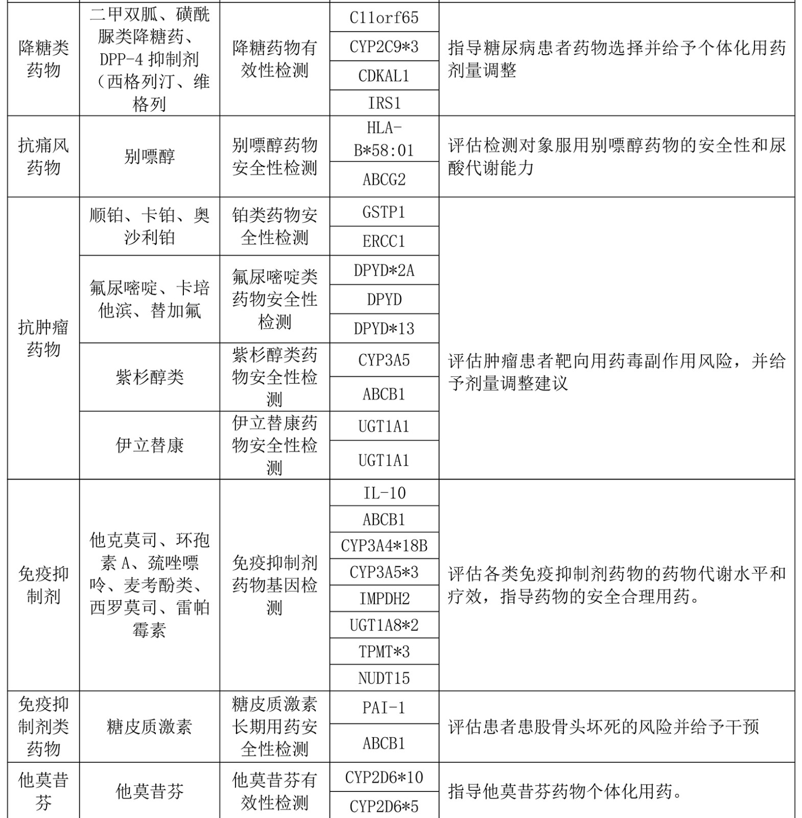
三十余个试剂盒,可以检测基因位点 100 个以上,覆盖各药理类别药物 300 余种。药物基因检测试剂具体见表1。
表1. 药物基因检测试剂目录





四、技术服务
1. 调试机器,培训方法,技术服务
针对基因检测用户,安装调试 HG-4800H 核酸分子杂交仪,培训仪器操作及基因检测操作方法。
2. 产品保障服务
药物基因检测仪器、试剂:
产品咨询:18101382496,周老师; 扫码微信咨询:
产品供应:18306390828,孟经理;
技术支持:15318870868,陈经理;
投诉电话:0532-55678801。
五、结语
新技术、新方法、新产品是推动医药新质生产力发展的要素,认识、应用药物个体化治疗新产品,创新医疗服务业态,用科技促进患者合理用药,可从根本上增强医疗自身优势。洞察未来,把握机遇,进步与您同行!
附件(查看/下载):
药物个体化治疗(药物基因检测)POCT仪器及试剂介绍.pdf
药物治疗网编辑供稿,2024-12-25
京公网安备11010502042549号